首页
全部课程
AI技术
中创资源
视频教程
网赚项目
冒泡资源
私域引流
福缘资源
自媒体类
电商运营
直播技巧
脚本挂机
搬砖项目
自学成才
带货卖货
源码资源
营销思路
CPS,CPA
创业分享
国外项目
软件工具
会员特权
精选文章
帮助中心
1
2
为你推荐
AI技术
中创资源
视频教程
网赚项目
冒泡资源
私域引流
福缘资源
自媒体类
更多
最新资源
AI技术
中创资源
视频教程
网赚项目
冒泡资源
私域引流
福缘资源
自媒体类
更多
抖隐门·抖音小店高利润高客单店群玩法(更新11月)
自媒体类
自学成才资源
¥39.00
¥390.00
890人学习
高姐·AI+运营玩转抖音(更新)
AI技术
自学成才资源
¥39.00
¥390.00
880人学习
抖音小店高利润高客单店群玩法,高客单+精细化运营,抖店从搭建到运营的全流程(更新)
电商运营
冒泡资源
¥39.00
¥390.00
890人学习
AI+运营玩转抖音,当下爆火AI玩法,手把手教技术(更新)
AI技术
冒泡资源
¥39.00
¥390.00
900人学习
2025母婴赛道新玩法,AI一键生成爆款图文,小白月入过万轻轻松松
AI技术
中创资源
¥39.00
¥390.00
1100人学习
AI书籍会说话,轻松带书变现,月入3W+
AI技术
福缘资源
¥39.00
¥390.00
870人学习
小红书虚拟项目变现课:抓住平台规则调整机遇,新手日入1000+
自媒体类
福缘资源
¥39.00
¥390.00
860人学习
星座运势解读项目,测测APP拉新推广,9元/单,市场空白,用户体量大,新手也能快速...
网创项目
福缘资源
¥39.00
¥390.00
1140人学习
闲鱼高利润电商,当天上架当天出单,一单利润300
电商运营
中创资源
¥39.00
¥390.00
930人学习
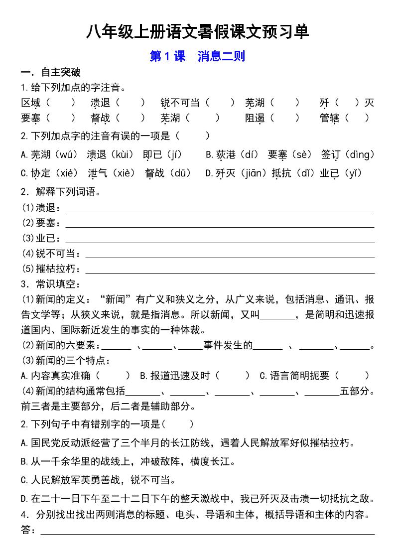
八年级上语文预习单
语文
八年级
¥39.00
¥390.00
1100人学习
八年级上语文读读写写看拼音写词
语文
八年级
¥39.00
¥390.00
1110人学习
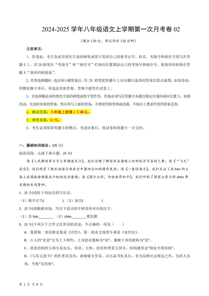
八年级上语文第一次月考2
语文
八年级
¥39.00
¥390.00
950人学习
《五年级数学上册30道必会求阴影部分面积》人教版
数学
五年级
¥39.00
¥390.00
840人学习
25秋四上语文1-8单元全册重要知识点梳理(24页)
语文
四年级
¥39.00
¥390.00
900人学习
25秋二上语文1-8单元优秀范文合集(22页)
语文
二年级
¥39.00
¥390.00
870人学习
25新二上语文1-8单元基础知识练习(含答案38页)
语文
二年级
¥39.00
¥390.00
1040人学习
精选文章
更多
友情链接:
--
客服
扫码添加客服微信
热线
官方客服
如遇问题,请联系客服为您解决
电话客服:13037195211
客服微信:扫上方二维码添加客服
工作时间:9:00-18:00,节假日休息
公众号
扫码关注微信公众号
顶部